AutoQuiz is edited by Joel Don, ISA's community manager.
Today's automation industry quiz question comes from the ISA Certified Control Systems Technician (CCST) program. Certified Control System Technicians calibrate, document, troubleshoot, and repair/replace instrumentation for systems that measure and control level, temperature, pressure, flow, and other process variables. Click this link for more information about the CCST program. This question comes from the Level I study guide, Domain 3, Troubleshooting. Level I represents a professional who has a five-year total of education, training, and/or experience.
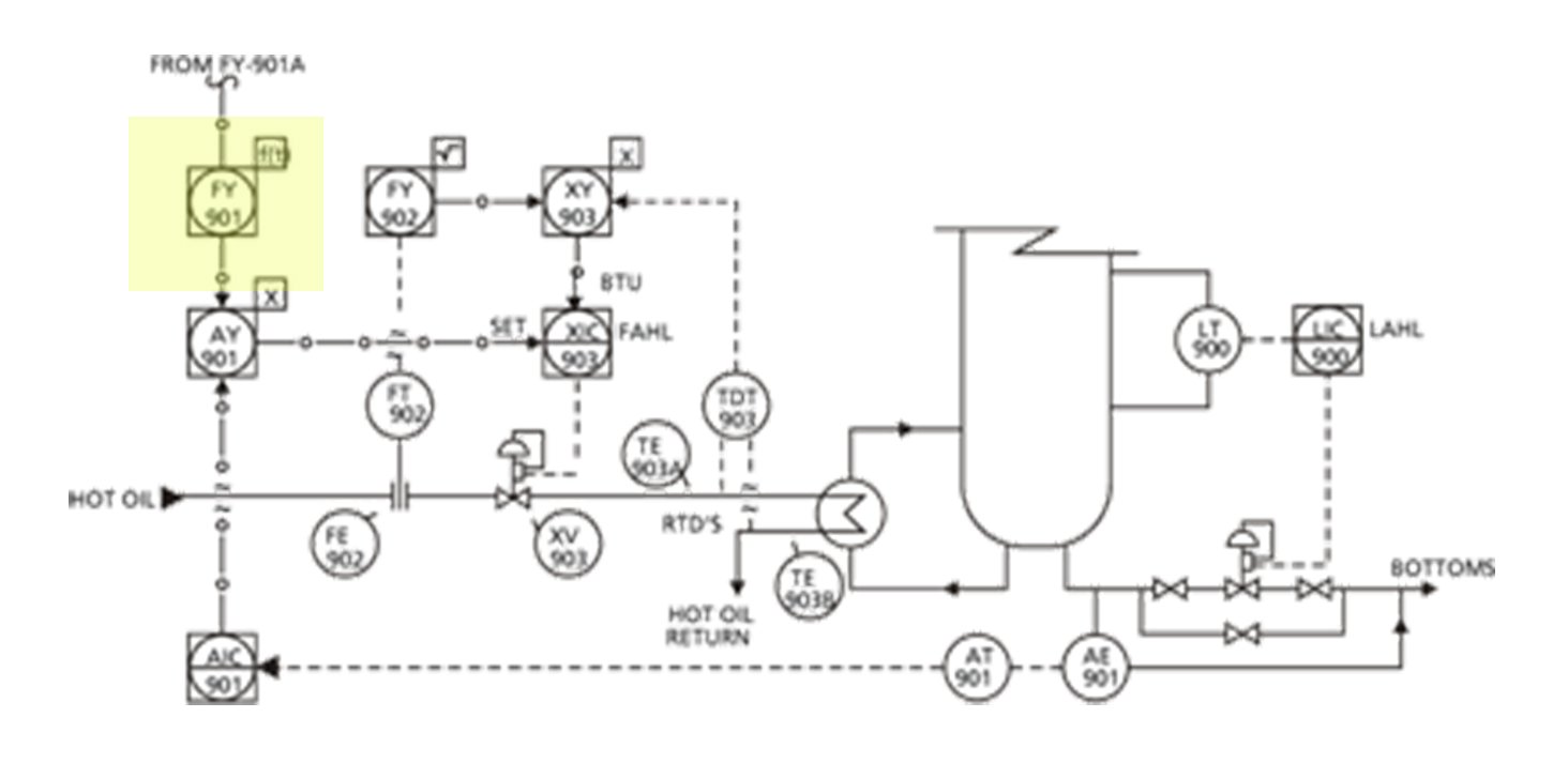
FY 901 is a "circle" enclosed in a "square," which indicates it is an instrument that has a shared display or a shared control. The "901" is the "loop number." The "F" indicates this is "flow" related, and the "Y" is saying there is some kind of conversion or computation going on. The way we know it is a "time related" conversion is from the "f(t)" notation at the top right hand corner of the box. The output of FY 901 equals the input times some function of time or equals some function of time alone.



